ÐÇ¿ÕÓéÀÖ-ÃÎÏëÕÕ½øÏÖʵ,Æð¾¢³É¼¨Î´À´!

ϲ±¨ | Õã½­ÐÇ¿ÕÓéÀÖ-ÃÎÏëÕÕ½øÏÖʵ,ŬÁ¦³É¾ÍδÀ´!ÖúÁ¦¡°×Ͳ©Ó°ÏñÔÆÆ½Ì¨Êý×ÖÓ°ÏñЧÀÍ¡±ÈëÑ¡¡°2024ÐÅÏ¢ÊÖÒÕÓ¦ÓÃÁ¢Òì½â¾ö¼Æ»®Ó¦Óð¸Àý¡±Ãûµ¥£¡

2025-04-28 0

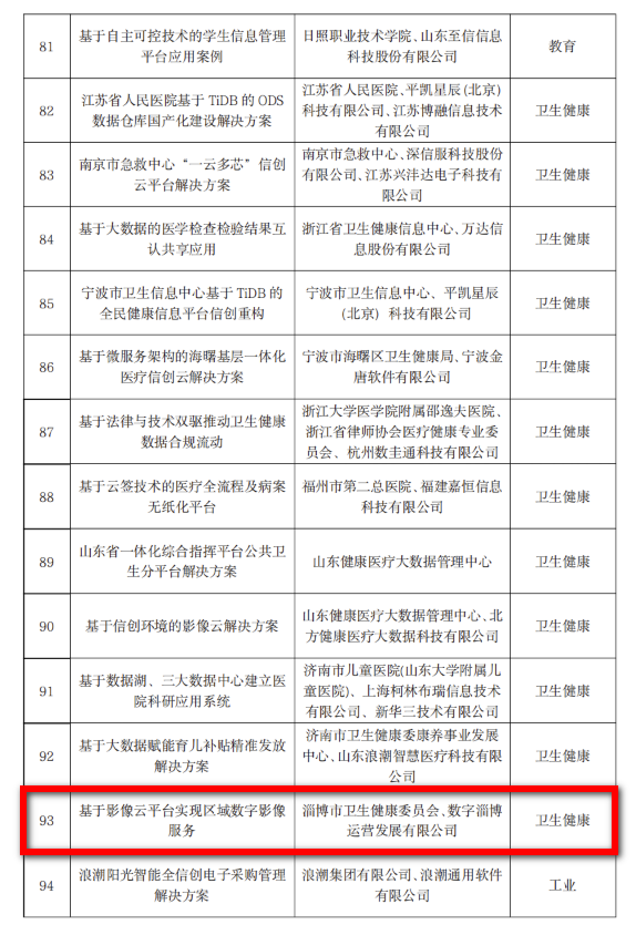
¿ËÈÕ£¬£¬£¬ £¬£¬£¬£¬£¬Óɹ¤ÒµºÍÐÅÏ¢»¯²¿ÍøÂçÇå¾²¹¤ÒµÉú³¤ÖÐÐÄÖ÷ÀíµÄ2024Ä꣨µÚÁù½ì£©ÐÅÏ¢ÊÖÒÕÓ¦ÓÃÁ¢Òì½â¾ö¼Æ»®´óÈü×îÖÕÈëΧÃûµ¥Ðû²¼¡£¡£¡£¡£¡£¡£¡£¡£

¾­Óɲã²ãɸѡ£¡£¡£¡£¡£¡£¡£¡£¬£¬£¬ £¬£¬£¬£¬£¬×îÖÕÓÉ×Ͳ©ÊÐÎÀÉú¿µ½¡Î¯Ô±»á¡¢Êý×Ö×Ͳ©ÔËÓªÉú³¤ÓÐÏÞ¹«Ë¾É걨µÄ¡¶»ùÓÚÓ°ÏñÔÆÆ½Ì¨ÊµÏÖÇøÓòÊý×ÖÓ°ÏñЧÀÍ¡·ÔÚÖÚ¶àÓÅÒì¼Æ»®ÖÐÍÑÓ±¶ø³ö£¬£¬£¬ £¬£¬£¬£¬£¬ÀÖ³ÉÈëΧ¡°2024ÐÅÏ¢ÊÖÒÕÓ¦ÓÃÁ¢Òì½â¾ö¼Æ»®µä·¶½â¾ö¼Æ»®ÈëΧÃûµ¥¡±¡£¡£¡£¡£¡£¡£¡£¡£

6fc7b085a63b5f82ca2a440bd67ecbce.png

2b69d25dbebfa8718091694fe4e499ba.png

×Ͳ©ÊÐҽѧӰÏñÔÆÆ½Ì¨


×Ͳ©ÊÐҽѧӰÏñÔÆÆ½Ì¨ÓÉÐÇ¿ÕÓéÀÖ-ÃÎÏëÕÕ½øÏÖʵ,ŬÁ¦³É¾ÍδÀ´!ºÍÊý×Ö×Ͳ©ÅäºÏ³Ð½¨£¬£¬£¬ £¬£¬£¬£¬£¬Í¨¹ýÕûºÏ²¢ÓÅ»¯ÉèÖÃÒ½ÁÆ×ÊÔ´£¬£¬£¬ £¬£¬£¬£¬£¬ÏÔÖøÌáÉýÁËÈ«ÊÐÒ½ÁÆÐ§ÀÍÔËӪЧÂÊ£¬£¬£¬ £¬£¬£¬£¬£¬ÎªÈËÃñȺÖڵĿµ½¡ÉúÑı£¼Ý»¤º½£¬£¬£¬ £¬£¬£¬£¬£¬¿ªÆôÒ½Áƾ«×¼Õï¶ÏÐÂʱ´ú¡£¡£¡£¡£¡£¡£¡£¡£

×ÔÆ½Ì¨ÉÏÏßÒÔÀ´£¬£¬£¬ £¬£¬£¬£¬£¬ÒѽÓÈë×Ͳ©Êжþ¼¶ÒÔÉÏÒ½ÁÆ»ú¹¹38¼Ò£¬£¬£¬ £¬£¬£¬£¬£¬½¨ÉèÏîĿϵͳ¹¦Ð§°üÀ¨£ºÇøÓòҽѧӰÏñÊý¾ÝÖÐÐÄ¡¢Ò½Ñ§Ó°Ïñ¼ì²é»¥Èϼ°¹²Ïí¡¢Ò½Ñ§Ó°ÏñÖʿء¢Ò½Ñ§Ó°ÏñÊý¾Ý¹²Ïí¡¢Ò½Ñ§Ó°ÏñЭͬƽ̨¡¢ÔÆPACS/RIS¡¢Ò½Ñ§Ó°Ïñî¿ÏµÍ³¼ÆÆÊÎöƽ̨¡¢Ó°ÏñÔÆÔËάÖÎÀíÆ½Ì¨¡¢Ó°ÏñÈ˹¤ÖÇÄܵȡ£¡£¡£¡£¡£¡£¡£¡£

Æ½Ì¨Í»ÆÆÒ½ÁÆ»ú¹¹¼äµÄ¡°Êý¾Ý±ÚÀÝ¡±£¬£¬£¬ £¬£¬£¬£¬£¬ÊµÏÖ¼ì²é±¨¸æµÄͳһ»ã¾Û¡¢ÏßÉϵ÷ÔÄÓë¿çÔº»¥ÈÏ£¬£¬£¬ £¬£¬£¬£¬£¬ÕæÕý×öµ½ÁË¡°Êý¾Ý¶àÅÜ·£¬£¬£¬ £¬£¬£¬£¬£¬»¼ÕßÉÙÅÜÍÈ¡±¡£¡£¡£¡£¡£¡£¡£¡£Í¬Ê±£¬£¬£¬ £¬£¬£¬£¬£¬ÒÀÍÐAI¸¨ÖúÓ°ÏñÕï¶ÏÓë¶àģ̬´óÄ£×ÓÓ¦Ó㬣¬£¬ £¬£¬£¬£¬£¬ÍƽøAIÔÚÒ½ÁÆÁìÓòµÄÆÕ±éÓ¦Ó㬣¬£¬ £¬£¬£¬£¬£¬ÌáÉýÓ°ÏñÕï¶ÏµÄЧÂÊÓë׼ȷÂÊ£¬£¬£¬ £¬£¬£¬£¬£¬Îª¿í´óסÃñÌṩԽ·¢±ã½Ý¡¢¸ßЧ¡¢¾«×¼µÄÒ½ÁÆÐ§ÀÍ¡£¡£¡£¡£¡£¡£¡£¡£

Êý×ÖÓ°Ïñµ÷ÔÄЧÀ͵ÄÉÏÏßÓ¦Ó㬣¬£¬ £¬£¬£¬£¬£¬ÎÞÂÛºÎʱºÎµØ£¬£¬£¬ £¬£¬£¬£¬£¬ÄúµÄÓ°Ïñ×ÊÁÏ´¥Êֿɼ°£¬£¬£¬ £¬£¬£¬£¬£¬¡°Â롱ÉϿɼû£¬£¬£¬ £¬£¬£¬£¬£¬ÕÆÉÏÔÄÆ¬£¬£¬£¬ £¬£¬£¬£¬£¬Õï¶Ï¸ü¾«×¼£¬£¬£¬ £¬£¬£¬£¬£¬¾ÍÒ½¸üÇáËÉ¡£¡£¡£¡£¡£¡£¡£¡£ÊÇÆð¾¢Íƽø»¥ÁªÍø+ÖÇ»ÛÐÍÒ½Ôº½¨ÉèµÄÐÂÐж¯£¬£¬£¬ £¬£¬£¬£¬£¬¼«´óµØÌáÉýÁË»¼ÕߵľÍÒ½ÌåÑ飬£¬£¬ £¬£¬£¬£¬£¬ÔöÇ¿»¼Õß¾ÍÒ½Öª×ã¶È¡£¡£¡£¡£¡£¡£¡£¡£


To Top
¡¾ÍøÕ¾µØÍ¼¡¿¡¾sitemap¡¿